パワーアンプ・・小出力CSPPアンプ
前回の実験回路ではヘッドフォンくらいは十分駆動できましたが、スピーカを駆動するには至りませんでした。47Ω負荷だと0dbFSで歪率が0.1%以下の成績でしたので、調子に乗って5.6Ω負荷にしたところー20dbFSですでに1%越え・・・つかえません。
原因は、回路をよく理解していないので説明できません。ただ、出力段の駆動電流が足りないことだけはいえそうです。
そこで、まず思いついたのはダーリントン接続で電流をアシストしたらどうなるかです。実際に試してみました。まぁ安直といえばそれまでですがねぇ(笑)
実験した回路です
国民的トランジスタ!?2SC1815を初段、後段にサンケンの2SA1859を使ってみました。この、2SA1859は小出力アンプの出力段にはちょうど良い感じの特性を持ちます。秋月に取り扱いがあり手に入れやすいものでした。でも、最近品切れのようです。コンプリの2SC4883は買えるんですけどねぇ。また入るようになると良いのですが。。。。ざっといつものブレッドボードに組んでみました。電源はとりあえず12V1Aのスイッチング電源です。
アイドルは300~500mA(写真は349mA)ぐらいで実験しています。出力電圧6.8Ω負荷で2.0V(-2dbFS)換算出力約0.6W弱時のものです。
この時の歪率は。。。
THD+N:0.07%
うーん。悪くない。前回2SD882単段で5.6Ω負荷を試した時は歪率が悲惨なことになりましたが、インバーテッドダーリントンにして補強したらかなり改善しました。
アイドルを増やすごとに歪率が下がっていくような感じもあります。
もう少し定数を探ったら何とかなりそう・・・的な感触を得ました。
目標は1W出力で歪率0.1%以内です。常用する分には1W程度の出力なので・・・・
RE(2SC1815のエミッタに繋がる1Ω)を0.5Ω以下に下げてヒートシンクを大きくすれば、いけそうな感触です。
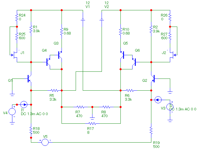
回路定数を変更
ちょっと大きめのヒートシンクをつけて、REを0.5Ω、電流帰還抵抗を2kΩ、そして最終段のトランジスタのベース電圧を発生させる抵抗:390Ωを追加しました。
少なくてもこの倍ぐらいの大きさのヒートシンクは欲しそうな感じでした。アイドル時でも400mA×11V=4.4W×2、約10Wの熱損失を受け止められる大きさのものが必要です。
変更点を更新した回路図はこちらです。
書き加えてある電圧は実測値です。電源を入れて間もない状態での計測でしたので、まだ恒常点には達していませんが一応覚書として載せておきます。定電流回路の2SK170のVDSが1.143-0.384≒0.8Vと若干低い(最低1Vは欲しい)のでベースバイアス,IV変換抵抗の1+3KΩの調整が必要そうです。あとからもう少しトライしてみます。
歪率と出力の関係は
細い青縦線の所が出力約1Wのところです。1W出力でTHD+Nが0.1%を下回りました。最大出力は、2.3W(THD+N:1.68%)でした。
これなら実際に組んでも良いかなと思えます。ヘッドフォンアンプでは自分の好きな音だったので、このCSPP回路でスピーカーを駆動したらどんな音がするのかとても興味があります。実際に組んで音を出してみようと思います。
とっても楽しみになってきました。
前回懸念事項として述べていたノイズの件は・・・・
どうやら、測定系にも問題がありそうなことがわかってきました。
CSPPはバランス出力ということなのですが実はバランスの中点になるGNDの位置がわかりません。DACICへの電流の帰り道として470Ωの中点をとっていますが、そこをGNDとしてバランス出力をすると出力電圧が現れなくなります。
なので、バランス出力のGNDを繋がないでバランス→アンバランス変換を行いPCのWSへ入力していたのです。
そうすると、トランス電源ではノイズが乗らないもののスイッチング電源、スイッチオフの状態で電源と銅線でつないだだけでー60dbくらいのノイズが現れてしまいます。
GNDループを形成してコモンモードノイズが乗っている状態なのかな。
ということで、今回の測定は、WGを別PCにしてUSB→DDC→ES9018k2m→PIVC→WSとしました。
この構成でも(少しノイズが乗る感じはありますが)一応測定はできているようです。
もうひとつ、
当初、出力段はインバーテッドダーリントンではなくダーリントン接続で試していました。こちらの方がIV変換後の電圧と、出力段トランジスタのベース電圧(0.65×2)とでつじつま合わが楽で、うまくいきそうだったのです。しかしこれはうまくいきませんでした。。。。バイアスはいい案配にかけられてアイドル電流調整も出来たのですが、どうしても歪率がだめでした。アンプとして許されないぐらいの悪い値。なにかが変・・・・
まったくわからないことばっかりですねぇ(笑)




0 件のコメント:
コメントを投稿