FET MW radio を常用できるようにする7

2023年12月16日土曜日

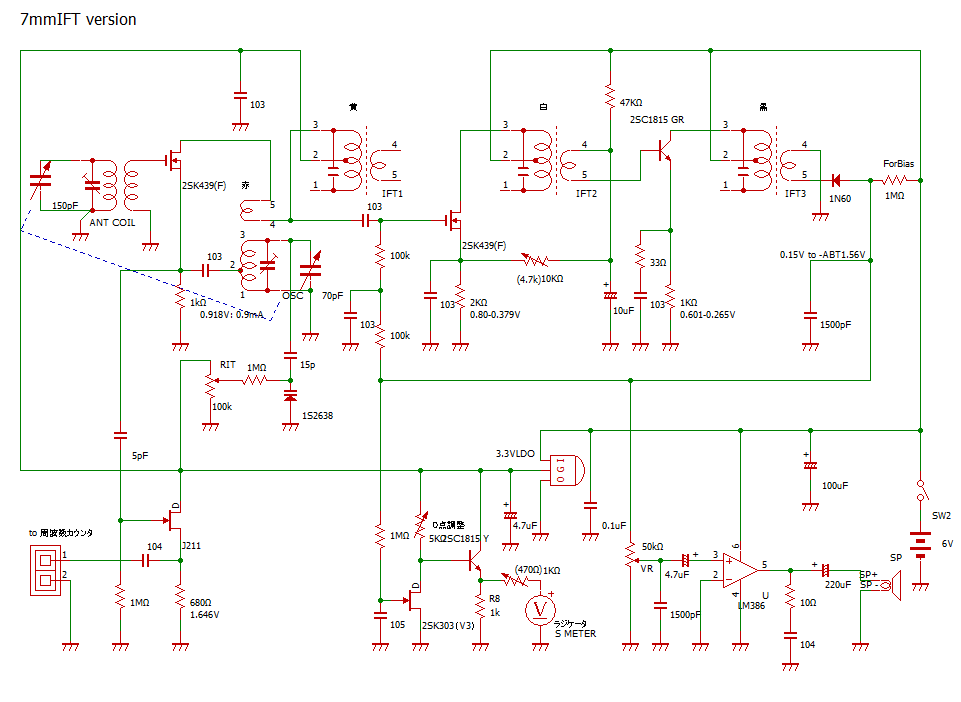
MWRadio ラジオの製作 中波

ダイオード検波による歪

どうも、スピーカーから出てくる音が気に入りません。
電波が弱いと歪がちなのです。検波ダイオードの順方向電圧以下の信号はカットされますので、仕方ないかなと思っていたのですが、、試しに以下のように


順方向電圧による非直線性歪の解消に軽くバイアスをかけてみました。
ここの部分です。+6Vから1MΩの抵抗を通して順方向にBiasをかけます。
受信していない状態では1N60には約6V×50kΩ/1050kΩ=0.29Vに分圧された電圧がかかりますが、VFで約0.15Vになりました。

結果

これは、BINGO!!でした。AGCもきちんとかかるので、大きな影響はないようです。
だいぶ歪が解消されました。最初はAGCに影響があると思い、こんな回路を考えていたのですが・・・
AGCと検波を別にして、と、すでにユニバーサル基板に組んだ後なので、変更はたいへんだなぁと思っていたのですが・・・別にしなくても影響は少なかったようです。助かりました。

併せて変更した点。

  • ダイオード検波後のコンデンサの値を小さくしました。0.01uF→1500pF
  • LM386の出力にフィルターを追加しました。0.1uF+10Ω
ダイアゴナルクリッピング歪みというものらしいのですが・・・・・
ダイオード検波の後のCRによって起きる歪だそうです。
確かに検波後の負荷となる可変抵抗の大きさで歪感が変わるなと思っていました。
具体的には0.01uF+5kΩの可変抵抗を負荷とした場合は感じていなかった歪感が100kΩ可変抵抗にすると、かなり歪が増えました。
ただし5kΩ可変抵抗だと音量を上げたときにバリバリという別の歪がでていまいます。(原因は不明です)なので・・・・
20kΩ~50kΩ程度の可変抵抗が負荷としてちょうどよい感じと思いました。

この歪はどうやらCに溜まった電荷が放出されずに残ることによって起きているらしいので、負荷の抵抗値が低ければCの放電がスムースに行われるはずです。
これは、実験の結果と同じです。
歪を小さくするには、あとはCの値を少なくするか・・・・となりますが、この辺はキャリアを落とさなければ発振等の不具合が起きるので折り合いをつける必要があります。

ということで、Cを0.01uFから1500pFに減らしてみました。

聴感上はだいぶ良いようでした。その結果LM386には漏れ出たキャリア等が多く含まれるようになるので、出力側にZobelフィルタを追加しました。
これはデータシートにもつけなさいとあったので省略はしないほうが良いものでした。

PS ボリュームを上げると発振気味になったのでボリューム出口に1500pF追加しました。



後から追加した部分はユニバーサルの穴がすでに埋まっていることが多いので、必然的にチップ部品を配線面にはんだ付けすることになります。
PasS上に表記するのは結構大変だったりします。


さてと・・・そろそろ、ケース加工にとりかかりますか・・・・
たのしいけど、それが終わるとこの工作も終わってしまう。。。。
もう少しいじり倒そうかな(笑)